對許多人來說,窗戶不過是用來遮風擋雨的建材而已,但您知道嗎?如果鋁窗選用不當、規劃不佳,就會影響我們入住後的生活品質與居家安全,甚至是危害到我們的精神與健康狀態!
為讓讀者瞭解鋁窗的重要性,以及各種與鋁窗有關的專業知識,名匠鋁窗工藝,將以職人的專業經驗,引領大家進入鋁窗的殿堂,共同探究鋁窗的奧義。
- Oct 20 Fri 2017 16:27
-
鋁窗在尺寸規劃上的注意事項-下部
- Oct 13 Fri 2017 23:23
-
鋁窗在尺寸規劃上的注意事項-中部

【窗裡乾坤】專欄 作者:左大鈞
我們先前已和大家分享了鋁窗尺寸在視覺上的最佳比例後(請參閱 https://goo.gl/pCiu7n ),接下來要談的,則是從五金配件的載重狀況,與操作便利性的面向,來探討鋁窗尺寸的合適配比。
- Oct 05 Thu 2017 20:33
-
鋁窗在尺寸規劃上的注意事項-上部

【窗裡乾坤】專欄 作者:左大鈞
現今有許多的業主,為了營造家居的氣派風格,會在建物興建或室內裝修時,採用大型景觀窗與落地窗的設計,這使得鋁窗除了基本應有的水、氣密功能外,也變得必須要和牆面一樣,有著絕佳的遮音、阻熱與堅實防護效果,這也讓鋁窗在建築結構中愈顯重要,完全輕忽大易不得。
- Sep 26 Tue 2017 13:54
-
凸窗好嗎?凸窗安裝有什麼該注意的地方?

【窗裡乾坤】專欄 作者:左大鈞
許多人在規畫陽台用窗時,喜歡將鋁窗設計在女兒牆外的延伸鋁封板上,使之成為所謂的凸窗;一般來說,凸窗概有兩種設計型式,一種為單純的鋁封板延伸式凸窗(如下圖左),另一種則是在延伸鋁封板的下緣再加設置物櫃(如下圖右)。
- Sep 02 Sat 2017 23:39
-
影響鋁窗價格因素的探討

【窗裡乾坤】專欄 作者:左大鈞
影響鋁窗性能好壞的因素概有四點,第一,是鋁窗本身的性能是否良好;第二,則是鋁窗窗型的選用是否符合環境的需要;第三,是玻璃規格是否能與鋁窗性能相輔相成;第四,就是施工的良莠;而以上這四點,也正是影響報價的重要關鍵。
- Aug 29 Tue 2017 13:16
-
各種環境條件下的適用窗型建議(下)
- Aug 29 Tue 2017 11:09
-
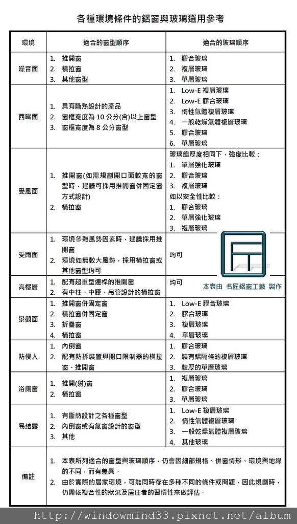
各種環境條件下的適用窗型建議(上)

【窗裡乾坤】專欄 作者:左大鈞
由於不同的窗型具有不一樣的功能特性與適用環境,因此我們可以依照使用上的實際需要,或是所要克服的環境問題,來選擇適合的窗型與玻璃規格,這樣就可使窗戶的效能發揮的適得其所。
- Aug 17 Thu 2017 09:39
-
鋁窗因地制宜的首要重點:瞭解使用環境的條件狀況
- Aug 14 Mon 2017 15:07
-
鋁窗因地制宜的重要性及各式窗型的特性說明

鋁窗適用性規劃的重要 【窗裡乾坤】專欄 作者:左大鈞
由於不同的窗型,其結構設計、支撐強度、撓度變形量、開啟方式、五金配件、窗扇與窗樘間的容許裕度等都有所差異,因此在相同的環境條件下,不同的窗型,就可能會有不同的使用效果;然而遺憾的是,現今的商業行為,多是講究以客為尊的服務,客戶想要什麼,商家就必須盡可能來滿足業主的需要,於是在許多的鋁窗工程案例中,不乏出現因為業主不瞭解不同窗型的性能差異,而設計師或鋁窗承包商也未就案場的環境條件進行縝密評估,使得最終選定的窗型,除了存在有使用不便的問題外,各項性能也都無法符合環境的需求,並進而影響到居家的生活品質與安全性。
- Aug 08 Tue 2017 16:03
-
你知道什麼是二代窗嗎?這種窗與氣密窗有何差異呢?

近日,名匠鋁窗工藝的工作夥伴們前往了位在樹林、竹北,以生產力霸「亞樂美」這款氣密窗為主的富億鋁業有限公司,實地參觀與瞭解該公司所號稱「二代窗」的產品,究竟與市面的鋁窗有什麼不同,我們並以消費者的代位角度,來看看這個「二代窗」的設計概念,是否能夠符合終端消費者的實際需要。
- Aug 02 Wed 2017 20:17
-
颱風天或季風增強時,您是否還會被竄入室內的風嘯聲所困擾?

【窗裡乾坤】專欄 作者:左大鈞
談到鋁窗在颱風天常見的問題,大家第一個想到的就是漏水,其實,除了漏水之外,還有一個讓許多人都感到困擾的狀況,而這個狀況同樣也會在季風增強時出現,那就是風嘯聲;今天我們就來和大家談談鋁窗的風嘯聲問題吧!
- Jul 30 Sun 2017 14:54
-
當颱風離去後,我們該如何巡檢鋁窗,以確保窗戶的性能無損?


